

近日,ICH发布了各监管机构实施ICH指导原则的报告,该报告的主要目的是帮助 ICH MC(ICH管理委员会) 确定监管成员是否符合最新 ICH MC 选举的资格标准,并作为ICH 观察员加入 ICH 成员的参考。
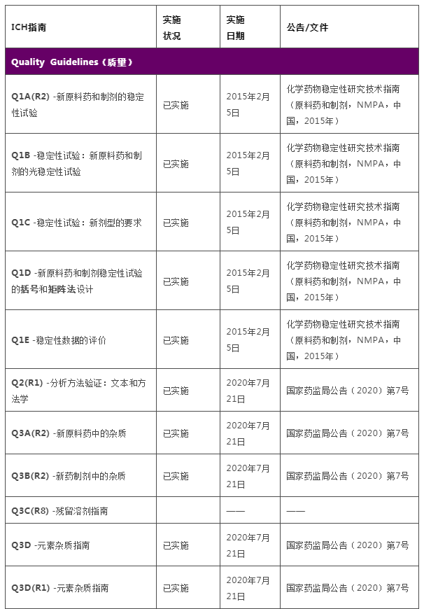
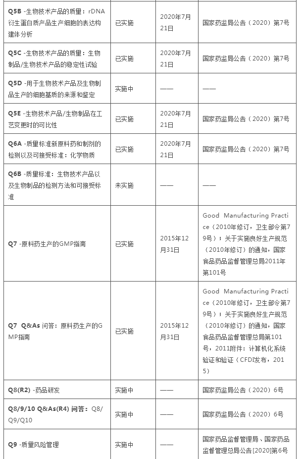
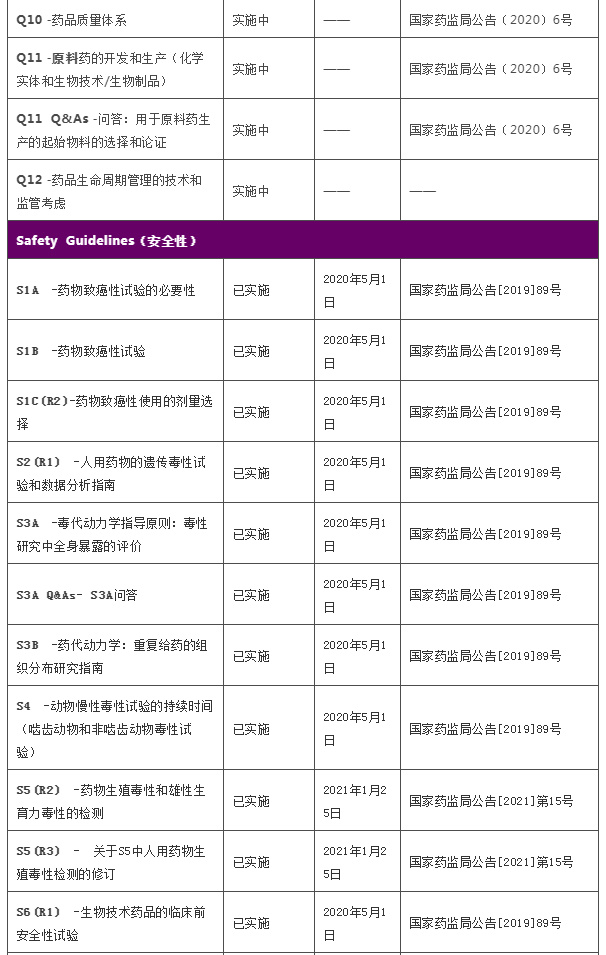
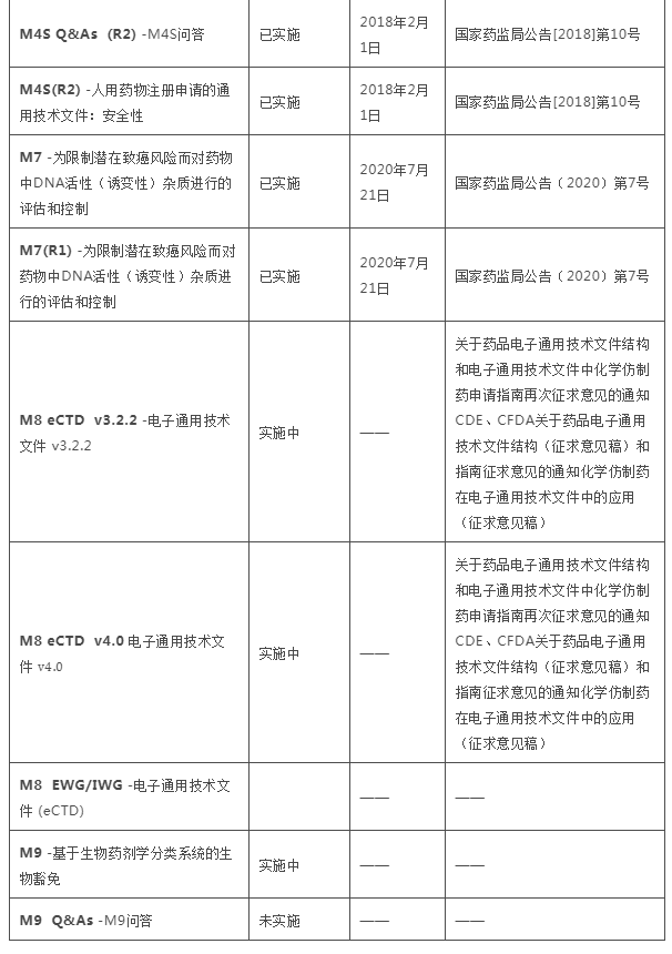
根据ICH报告的数据,中国NMPA已实施65个ICH指导原则,其中Q系列指导原则17个,S系列指导原则18个,E系列指导原则21个,M系列指导原则9个。值的注意的是,ICH Q8《药品研发》、Q9《质量风险管理》、Q10《药物质量体系》、Q11《原料药(化学实体和生物技术/生物实体)的开发和制造》、Q12《药品生命周期管理的技术和监管考虑》仍处于实施过程中,具体如下:
ICH指导原则在中国NMPA实施情况









(本文系转载,如有侵权,请联系删除。)